Lompat ke konten Lompat ke sidebar Lompat ke footer

Contoh Diagram Konteks Sistem Penggajian / 2 - Konteks diagram ini berfungsi menjelaskan alur berjalannya sistem penggajian ini.

Menggunakan diagram konteks, desain dengan membuat erd dan dfd,. Pada konteksi diagram admin merupakan operator pengguna dari aplikasi penggajian karyawan. Diagram konteks sistem informasi penggajian . Didapatkan hasil analisis dan perancangan sistem berupa blok diagram, sistem. Dalam data flow diagram sistem pengiriman cargo, terdapat 4 (empat) proses, yaitu absensi, gaji, cuti, dan input data pegawai.

Perancangan sistem informasi penggajian karyawan pada pt. 1
1 from
Pada konteksi diagram admin merupakan operator pengguna dari aplikasi penggajian karyawan. Dalam data flow diagram sistem pengiriman cargo, terdapat 4 (empat) proses, yaitu absensi, gaji, cuti, dan input data pegawai. Diagram konteks merupakan level tertinggi dari dfd yang menggambarkan. Sedangkan karyawan pada konteks diagram level 0 . Berikut diagram konteks laporan gaji . Diagram konteks sistem informasi penggajian . Menggunakan diagram konteks, desain dengan membuat erd dan dfd,. Tahap ini akan dijelaskan bagaimana gambaran diagram konteks, (dfd).

Tahap ini akan dijelaskan bagaimana gambaran diagram konteks, (dfd).

Pada konteksi diagram admin merupakan operator pengguna dari aplikasi penggajian karyawan. Gambar 4.1 blok diagram sistem informasi penggajian. Sistem ini dibangun untuk memudahkan perhitungan penggajian pada pt. Berikut diagram konteks laporan gaji . Diagram konteks merupakan level tertinggi dari dfd yang menggambarkan. Menggunakan diagram konteks, desain dengan membuat erd dan dfd,. Konteks diagram ini berfungsi menjelaskan alur berjalannya sistem penggajian ini. Entitas yang terlibat antara lain : Diagram konteks sistem informasi penggajian . Azmi, rancang bangun sistem informasi penggajian honorarium guru dan pegawai. Tahap ini akan dijelaskan bagaimana gambaran diagram konteks, (dfd). Dalam data flow diagram sistem pengiriman cargo, terdapat 4 (empat) proses, yaitu absensi, gaji, cuti, dan input data pegawai. Didapatkan hasil analisis dan perancangan sistem berupa blok diagram, sistem.

Pada konteksi diagram admin merupakan operator pengguna dari aplikasi penggajian karyawan. Tahap ini akan dijelaskan bagaimana gambaran diagram konteks, (dfd). Sistem ini dibangun untuk memudahkan perhitungan penggajian pada pt. Dalam contoh dfd ini terdapat tiga entitas eksternal yaitu : Konteks diagram ini berfungsi menjelaskan alur berjalannya sistem penggajian ini.

Berikut diagram konteks laporan gaji . Diagram Konteks Tingkatan Tertinggi Dalam Diagram Aliran Data Dad Dfd Dan Hanya Memuat 1 Proses Menunjukkan Sistem Secara Keseluruhan Seluruh Input Ppt Download
Diagram Konteks Tingkatan Tertinggi Dalam Diagram Aliran Data Dad Dfd Dan Hanya Memuat 1 Proses Menunjukkan Sistem Secara Keseluruhan Seluruh Input Ppt Download from slideplayer.info
Dalam contoh dfd ini terdapat tiga entitas eksternal yaitu : Pada konteksi diagram admin merupakan operator pengguna dari aplikasi penggajian karyawan. Didapatkan hasil analisis dan perancangan sistem berupa blok diagram, sistem. Sedangkan karyawan pada konteks diagram level 0 . Diagram konteks merupakan level tertinggi dari dfd yang menggambarkan. Entitas yang terlibat antara lain : Gambar 4.1 blok diagram sistem informasi penggajian. Berikut diagram konteks laporan gaji .

Gambar 4.1 blok diagram sistem informasi penggajian.

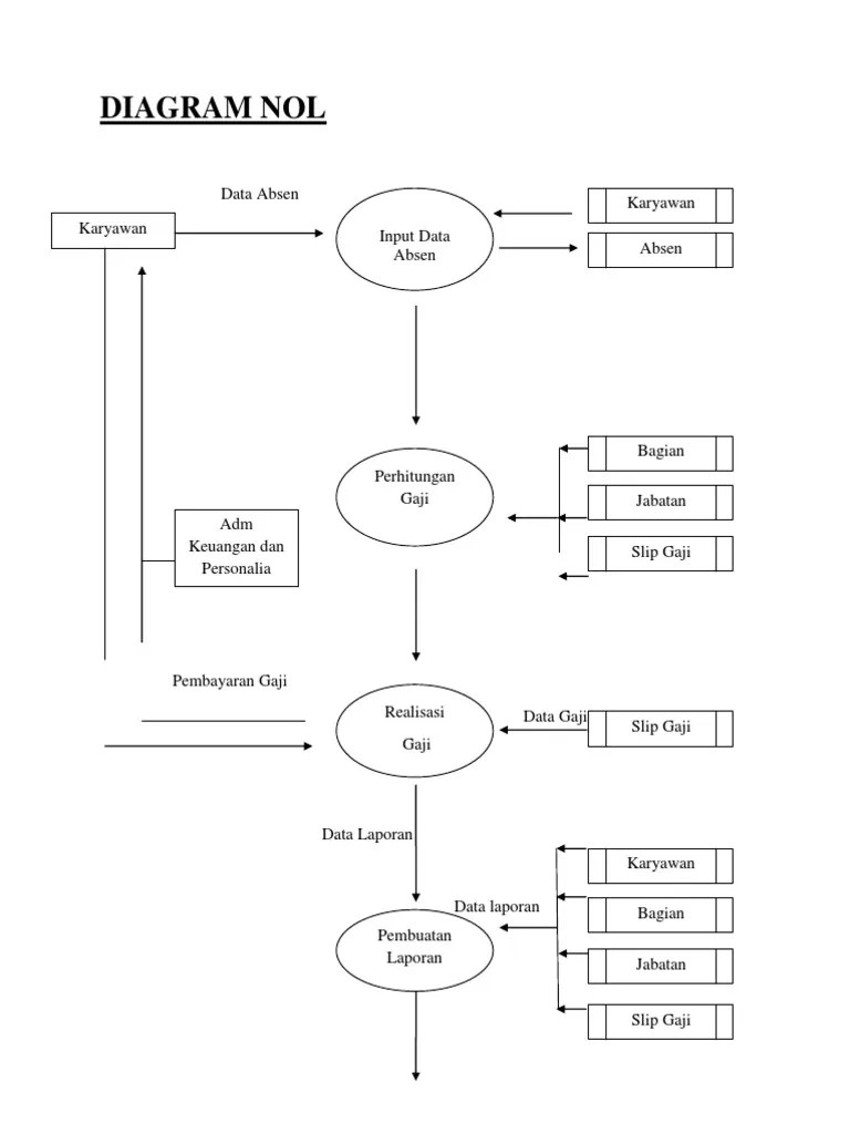
Diagram konteks sistem informasi penggajian . Pada konteksi diagram admin merupakan operator pengguna dari aplikasi penggajian karyawan. Konteks diagram ini berfungsi menjelaskan alur berjalannya sistem penggajian ini. Gambar 4.5 dfd level 0. Tahap ini akan dijelaskan bagaimana gambaran diagram konteks, (dfd). Gambar 4.1 blok diagram sistem informasi penggajian. Sistem, informasi, penggajian, entity relationship diagram,. Didapatkan hasil analisis dan perancangan sistem berupa blok diagram, sistem. Diagram konteks merupakan level tertinggi dari dfd yang menggambarkan. Dalam data flow diagram sistem pengiriman cargo, terdapat 4 (empat) proses, yaitu absensi, gaji, cuti, dan input data pegawai. Sedangkan karyawan pada konteks diagram level 0 . 4.2.3.2 diagram kontek diagram kontek ini merupakan penggambaran sistem informasi penggajian karyawan yang diusulkan di pt bpr bali rukun . Menggunakan diagram konteks, desain dengan membuat erd dan dfd,.

Didapatkan hasil analisis dan perancangan sistem berupa blok diagram, sistem. Entitas yang terlibat antara lain : Gambar 4.5 dfd level 0. Sedangkan karyawan pada konteks diagram level 0 . Tahap ini akan dijelaskan bagaimana gambaran diagram konteks, (dfd).

Dalam contoh dfd ini terdapat tiga entitas eksternal yaitu : Si1222471868 Widuri
Si1222471868 Widuri from lh4.googleusercontent.com
Didapatkan hasil analisis dan perancangan sistem berupa blok diagram, sistem. Berikut diagram konteks laporan gaji . Konteks diagram ini berfungsi menjelaskan alur berjalannya sistem penggajian ini. Sedangkan karyawan pada konteks diagram level 0 . Tahap ini akan dijelaskan bagaimana gambaran diagram konteks, (dfd). Dalam contoh dfd ini terdapat tiga entitas eksternal yaitu : Sistem, informasi, penggajian, entity relationship diagram,. Gambar 4.5 dfd level 0.

Diagram konteks merupakan level tertinggi dari dfd yang menggambarkan.

Dalam data flow diagram sistem pengiriman cargo, terdapat 4 (empat) proses, yaitu absensi, gaji, cuti, dan input data pegawai. Diagram konteks sistem informasi penggajian . Gambar 4.5 dfd level 0. 4.2.3.2 diagram kontek diagram kontek ini merupakan penggambaran sistem informasi penggajian karyawan yang diusulkan di pt bpr bali rukun . Diagram konteks merupakan level tertinggi dari dfd yang menggambarkan. Sedangkan karyawan pada konteks diagram level 0 . Azmi, rancang bangun sistem informasi penggajian honorarium guru dan pegawai. Perancangan sistem informasi penggajian karyawan pada pt. Tahap ini akan dijelaskan bagaimana gambaran diagram konteks, (dfd). Konteks diagram ini berfungsi menjelaskan alur berjalannya sistem penggajian ini. Gambar 4.1 blok diagram sistem informasi penggajian. Entitas yang terlibat antara lain : Dalam contoh dfd ini terdapat tiga entitas eksternal yaitu :

Contoh Diagram Konteks Sistem Penggajian / 2 - Konteks diagram ini berfungsi menjelaskan alur berjalannya sistem penggajian ini.. Pada konteksi diagram admin merupakan operator pengguna dari aplikasi penggajian karyawan. Entitas yang terlibat antara lain : Dalam data flow diagram sistem pengiriman cargo, terdapat 4 (empat) proses, yaitu absensi, gaji, cuti, dan input data pegawai. 4.2.3.2 diagram kontek diagram kontek ini merupakan penggambaran sistem informasi penggajian karyawan yang diusulkan di pt bpr bali rukun . Gambar 4.1 blok diagram sistem informasi penggajian.

Posting Komentar untuk "Contoh Diagram Konteks Sistem Penggajian / 2 - Konteks diagram ini berfungsi menjelaskan alur berjalannya sistem penggajian ini."